Logo
Explore Help
Sign In
gavin/developer-roadmap
1
0
Fork 0
You've already forked developer-roadmap
mirror of https://github.com/kamranahmedse/developer-roadmap.git synced 2026-03-12 17:51:53 +08:00
Code Issues Packages Projects Releases Wiki Activity
Files
master
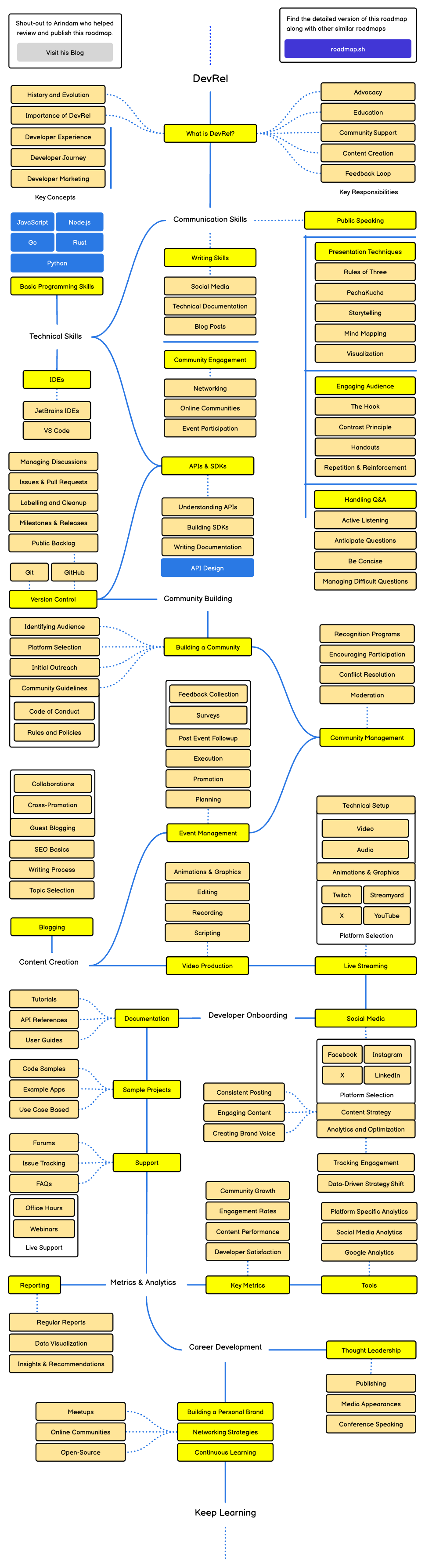
developer-roadmap/public/roadmaps/devrel.png
Arik Chakma 0c9eab2c41 feat: official roadmap assets
2025-09-06 00:09:19 +01:00

470 KiB
968x3568px
Raw Permalink History

/gavin/developer-roadmap/raw/branch/master/public/roadmaps/devrel.png
Reference in New Issue View Git Blame Copy Permalink
Powered by Gitea Page: 250ms Template: 4ms
English
Bahasa Indonesia Deutsch English Español Français Gaeilge Italiano Latviešu Magyar nyelv Nederlands Polski Português de Portugal Português do Brasil Suomi Svenska Türkçe Čeština Ελληνικά Български Русский Українська فارسی മലയാളം 日本語 简体中文 繁體中文(台灣) 繁體中文(香港) 한국어
Licenses API