Logo
Explore Help
Sign In
gavin/developer-roadmap
1
0
Fork 0
You've already forked developer-roadmap
mirror of https://github.com/kamranahmedse/developer-roadmap.git synced 2026-03-12 17:51:53 +08:00
Code Issues Packages Projects Releases Wiki Activity
Files
master
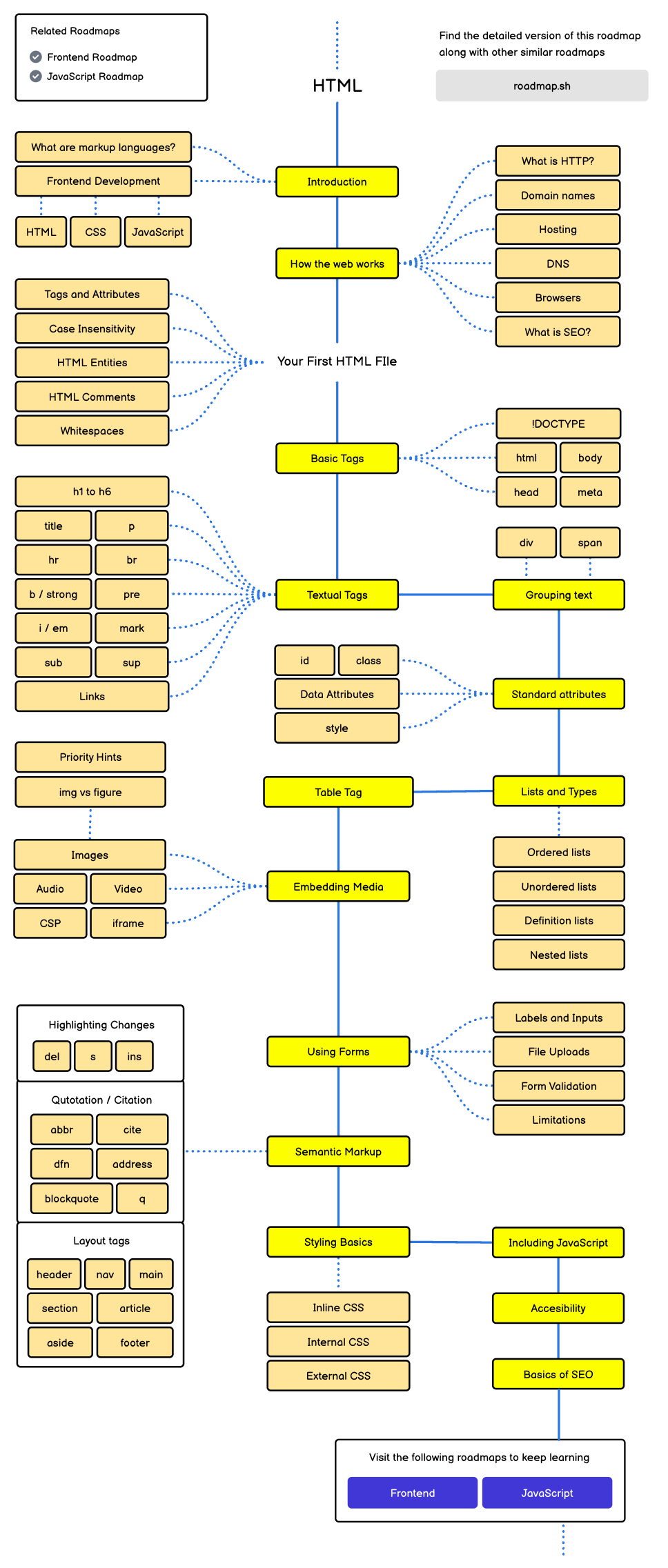
developer-roadmap/public/roadmaps/html.png
Kamran Ahmed 2da022394c Add kotlin and html roadmap assets
2025-09-22 23:30:54 +01:00

246 KiB
968x2273px
Raw Permalink History

/gavin/developer-roadmap/raw/branch/master/public/roadmaps/html.png
Reference in New Issue View Git Blame Copy Permalink
Powered by Gitea Page: 107ms Template: 4ms
English
Bahasa Indonesia Deutsch English Español Français Gaeilge Italiano Latviešu Magyar nyelv Nederlands Polski Português de Portugal Português do Brasil Suomi Svenska Türkçe Čeština Ελληνικά Български Русский Українська فارسی മലയാളം 日本語 简体中文 繁體中文(台灣) 繁體中文(香港) 한국어
Licenses API